Mike Dempsey
How do we decide which technologies to adopt for our next zero emissions vehicle?
We are living through a technological revolution. The internal combustion engine, at least as we know it, is dead.
Every automotive manufacturer is now locked in a race against time to develop, and deliver clean green vehicles, capable of the performance standards their customers know, and more importantly, expect. By 2030, cars with petrol or diesel engines will be banned from sale in the UK. Across the pond, the state of California will prohibit the sale of petrol engine passenger vehicles from 2035. The European Union is expected to introduce similar curbs soon, in line with their stated commitment to net zero emissions by 2050.

Ready or not, automotive OEMs need to rapidly pivot and adopt new powertrain technologies, or face being unable to access hundreds of millions of consumers in some of the world’s richest markets.
To complicate matters, there’s no clear technological path forwards. Battery powered vehicles are a popular solution, although current technology means they cannot match the overall performance of a petrol- or diesel-powered vehicle at this time. On the horizon however, new battery and charging technology could change this but there are also other competing technologies under development, such as hydrogen fuel cells.
Recent history also tells us that the scientific consensus can change. Bio ethanol once appeared to be the heir apparent to fossil fuels. So, who knows what propulsion technologies will be favoured 5, 10 or 15 years into the future?

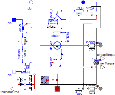
Simple Motor DC 
/Table Based Motor
Systems modelling and simulation comprise one of the key tools that OEMs and their suppliers can utilise to assess the different competing technologies. At Claytex we have been using systems models for over 20 years to assess the impacts of different hybrid and electric vehicle technologies. We have applied these simulation tools to look at drive cycle energy consumption, active vehicle dynamics capabilities and thermal management linked with human comfort.
Systems modelling and simulation
With so many different approaches and technologies to assess, simulation is vital to enable data driven decision making. Your choice of simulation tool, however, can either make this straightforward, or require a huge amount of effort to get even basic answers. This is because the questions you need to answer involve complex multi-physics systems.
A simulation tool capable of simulating the full range of physics involved in an accessible, convenient system orientated approach can really make the task easier. You are now able to dig deeper into the technologies and ask more complex questions before you make critical decisions.
In one R&D project with a vehicle OEM, we were tasked with exploring the thermal management aspects of introducing a battery electric vehicle. This is a complex, multi-physics problem to solve and optimize. Interaction between the electrical powertrain, battery, HVAC, cabin, and the environment all need to be considered. Both extremes of temperature cause particular problems. In cold ambient conditions, battery electric vehicles lack the vast amounts of waste heat that comes from an internal combustion engine, which usually used to warm-up the vehicle systems and occupants. Conversely when it is hot, the power required to run the air-conditioning system to adequately cool the cabin and occupants also places a massive load on the battery, reducing its range, but also increasing the cooling required by the battery pack. With appropriate models and tools, you can start to explore different technologies that might help mitigate these problems.

Permanent Magnet Motor 
Synchronous Motor
Electrical energy stored in the battery is the main source for heating the cabin, and the battery itself, in cold conditions. Using this energy for tasks other than vehicle propulsion will reduce the vehicle’s range. Heat pumps can be used to transfer thermal energy between the vehicle’s subsystems, with a fairly low power requirement compared to the amount of energy moved. By using heat pumps, components can be cooled that are not sensitive to low temperatures; the extracted thermal energy can then be used to warm up the systems that are sensitive, such as the cabin and batteries.
When the vehicle systems have reached their desired operating temperatures, excess waste heat could be stored in thermal batteries. These thermal batteries can then be drained at the next cold start to accelerate the warm-up of the battery and cabin, reducing load on the battery. However, adding all the components needed to make this work will increase the mass of the vehicle, which will also impact its range.
The performance and interaction of all these systems is further affected by the choice of heating strategies, cabin materials (including insulation) and the type of glass. For example, maximizing the re-circulation of air through the cabin will improve the heating and cooling performance; air quality will be reduced however, adversely affecting the occupants.
By building models of these subsystems and integrating them into full system models, we can investigate and explore the trade-offs that can be made. It is important that the appropriate physical interactions between the subsystems are included in the simulation. We are then able to understand the mechanisms driving changes in the overall system performance.
At Claytex, we use a modelling and simulation tool called Dymola to tackle these challenges. Dymola is a component orientated, multi-physics modelling and simulation tool featuring application libraries. We can build up complex system models needed to evaluate and optimize an electric vehicle. Aside from application libraries, one of the key reasons we use Dymola is that it is built on the open standards of Modelica and FMI. What this enables us to do is easily add physical models for new components using the Modelica modelling language.
Using the Modelica language, we have developed the VeSyMA suite of application libraries for Dymola. These provide the foundations for modelling all types of vehicle, built on an open flexible model architecture. Models with different levels of detail and different features can be plugged in as needed to answer different questions. The image below shows 4 different models of an electric motor, each with different levels of detail. Starting at the top left is a simple DC motor with inductance and internal resistance; top right is a table-based motor with more representative torque characteristics, including the option to include thermal effects; bottom right is a more detailed synchronous induction machine that couples mechanical, electrical and thermal physics and bottom left is a permanent magnet synchronous machine. All of these can be plugged into the vehicle architecture models.
This flexibility in model details enables concept studies to be carried out where the parameterization and implementation is not tied to a specific component. Instead, we can run simulations to determine the required characteristics we need from each subsystem to achieve the overall program targets. The model can then evolve with the project by plugging in different models to match the components selected. As each component is selected, its effect on the overall vehicle performance can be assessed and refinements made before selecting the next set of components.
Mike Dempsey MD Claytex












